Product
Manufacturing Insights
An analysis module for production lines that brings control, sensor and product data into a common context and thus accelerates root cause analysis, quality evaluation and process improvement.
Contact usProduct
An analysis module for production lines that brings control, sensor and product data into a common context and thus accelerates root cause analysis, quality evaluation and process improvement.
Contact usFunctional classification
Manufacturing Insights is aimed at teams that not only want to visualize production data, but also want to understand more quickly why quality, availability or process stability deviate.
Overview
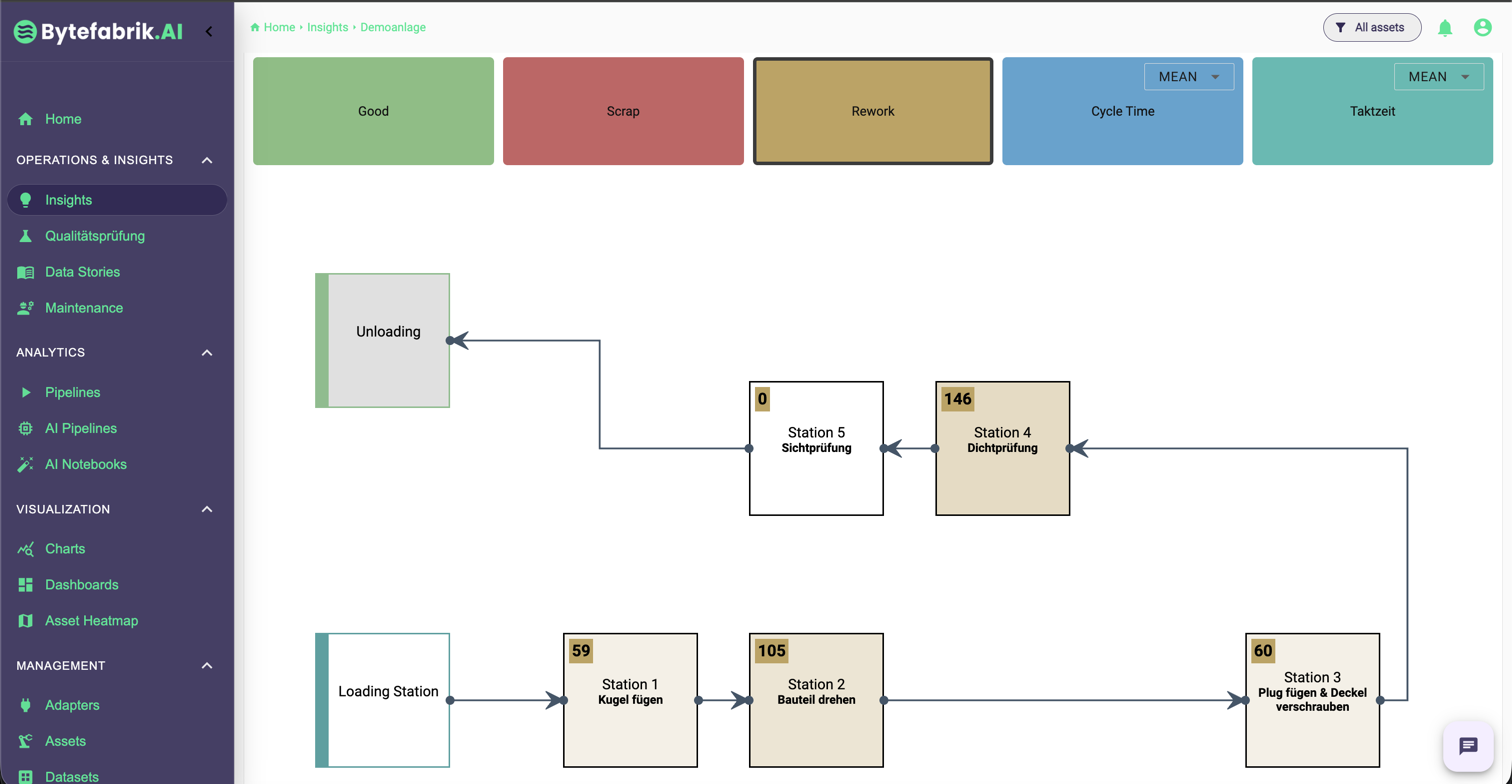
The module links production events, process parameters, quality information and part context so that the causes of deviations can be traced more quickly across several levels.

The module bundles different views of the same production database so that teams can not only see problems, but also isolate them.
Typical fields of application
Depending on the line and data situation, the application provides support for typical questions relating to quality, process and operational stability.
Error analysis
Control errors, warnings and faults can be evaluated according to frequency, station, time period or process context in order to visualize recurring patterns.

Manufacturing Insights can be introduced on an existing database or together with the data connection and provides initial root cause images at an early stage.
At the beginning, lines, stations, signals, quality features and relevant production contexts are categorized technically.
Control, sensor and product data are connected and transferred into a consistent analysis model for lines, processes and parts.
Based on this, the required evaluations for throughput, quality, process behavior, error patterns or OEE-related key figures are created.
If required, data stories, product reports or AI functions are added so that analysis results remain available and connectable within the team.
Extensions on the same database
Depending on how the teams work, Manufacturing Insights can be supplemented with collaborative or AI-supported functions.
These modules are built on the same data and application layer and supplement analysis with collaboration or AI support.
Manufacturing Insights can be combined with data stories for the structured documentation of anomalies, root cause analyses and derived measures.
If additional automatic context processing and AI-supported classification are to be created from the recorded data, the co-pilot can be based on the same database.
Demo
Arrange a demo to get to know the platform, analysis and AI functions based on your questions.